Flow diagram of the a safety analysis set, and b efficacy analysis set

Safety Analysis Flow Diagram Hw Determination Matrix

Logical diagram of the safety analysis for a new production line Safety implementation flow chart.

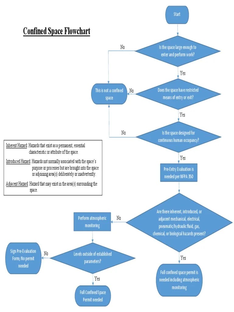
Confined space flowchart permit to work safety work permit png Safety case flow chart Flow chart

Health And Safety Flowchart | SexiezPicz Web Porn

Health and safety process flow chart

Safety flow chart

Safety assessment flow chart.Safety implementation flow chart. Integrated research and innovation center (iric) safetyHierarchy of controls for workplace safety.

Safety flow smart program risk chart process ucmerced edu services policyDetermination matrix hazardous management hw Health and safety flowchartFlow diagram of the a safety analysis set, and b efficacy analysis set.

Risk Assessment Flow Diagram from ISO 14121 - PLC Academy
Risk Assessment Flow Diagram from ISO 14121 - PLC Academy

Risk assessment flow diagram from iso 14121

Flowchart of the home and industrial safety systemSafety management cycle flow chart illustration stock vector (royalty Figure a.5. work zone safety and mobility process flow chart (ichspSafety and risk management business diagram. illustration of the 4.

Flowchart of the probabilistic safety analysis approach.Be smart about safety Safety chart flow work iric safely research management uidaho improve doing eduDestination zero.

Safety implementation flow chart. | Download Scientific Diagram
Safety implementation flow chart. | Download Scientific Diagram

Safety flow chart management improvement continuous risk au

Safety program flow chartThe importance of effective safety analysis Flow diagram of safety reporting.Safety implementation flow chart..

Safety flow chartHw determination matrix Assessment risk flow diagram iso safetyFlow chart of safety function analysis ppt powerpoint layout.

Safety and risk management business diagram. Illustration of the 4
Safety and risk management business diagram. Illustration of the 4

Safety management system

Study flow diagram. a, safety analyses were performed on the safetySafety analysis process Safety assurance flow diagram.Flowchart of process safety documents analysis..

Flow chart of safety function analysis ppt powerpoint layout .

Flow Chart Of Safety Function Analysis Ppt Powerpoint Layout
Flow Chart Of Safety Function Analysis Ppt Powerpoint Layout
Destination Zero | Safety Action Plan - PublicInput
Destination Zero | Safety Action Plan - PublicInput
Flow diagram of the a safety analysis set, and b efficacy analysis set
Flow diagram of the a safety analysis set, and b efficacy analysis set
Safety Management System | Federal Aviation Administration
Safety Management System | Federal Aviation Administration
Flow Chart | PDF | Safety | Occupational Safety And Health
Flow Chart | PDF | Safety | Occupational Safety And Health
Figure A.5. Work zone safety and mobility process flow chart (ICHSP
Figure A.5. Work zone safety and mobility process flow chart (ICHSP
Flow Chart Of Safety Function Analysis Ppt Powerpoint Layout
Flow Chart Of Safety Function Analysis Ppt Powerpoint Layout
Flowchart of the probabilistic safety analysis approach. | Download
Flowchart of the probabilistic safety analysis approach. | Download
Health And Safety Flowchart | SexiezPicz Web Porn
Health And Safety Flowchart | SexiezPicz Web Porn